Your Intelligent QA Copilot.

Built for fast-moving teams testing complex software.

Analyze test coverage, identify gaps, reduce flakiness, squash bugs… release with confidence.

Agents are generating 10x code..

Keep PACE without 10x the headache.

Your QA team shouldn’t be a bottleneck. It should be a competitive advantage. Leverage the right AI-QA software test automation tools to drive bug free releases.

AI That Works Alongside Your QA Team

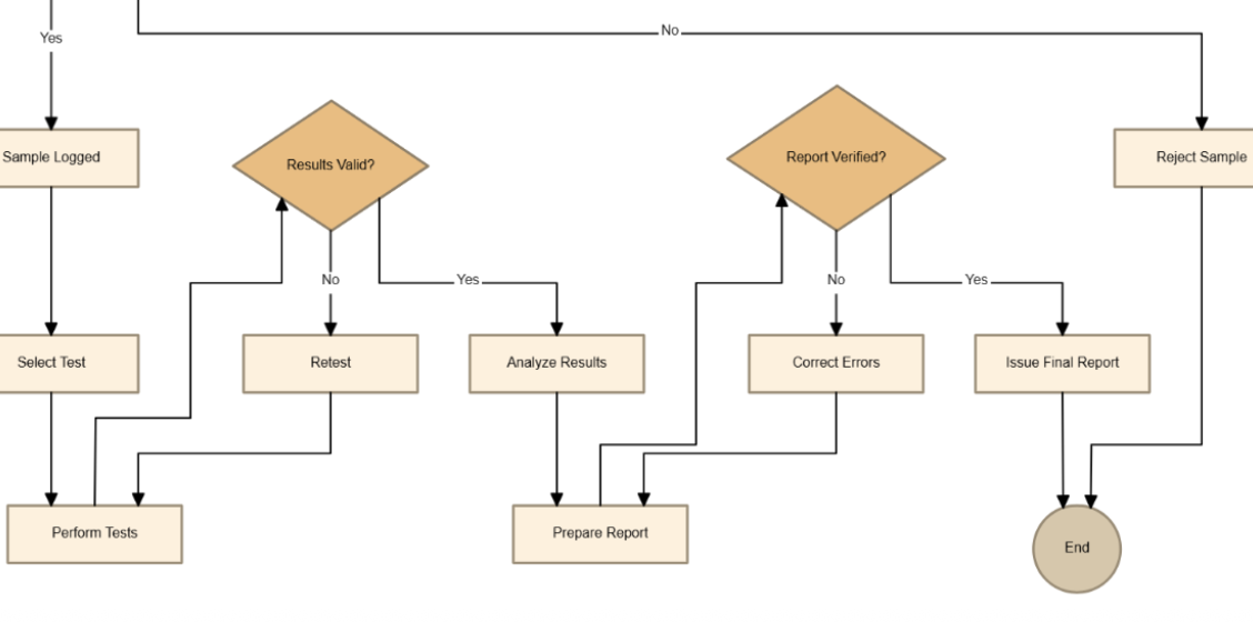
Curious how it works?

Learn about Pariksa’s product, pricing, implementation and ROI

  • Pariksa is built for

    • QA engineers and SDETs

    • Engineering managers

    • DevOps teams

    • Product-led engineering organizations

     That:

    • Ship weekly (or daily)

    • With high-velocity, high-volume code changes

    • In medium and high-complexity software or legacy systems

  • Pariksa connects to your repository and test suite, analyzes code changes and coverage, and uses AI models to:

    1. Identify gaps in testing

    2. Generate relevant test scenarios

    3. Recommend edge cases

    4. Flag redundant or flaky tests

    It integrates into the CI/CD workflow so quality becomes continuous, not reactive.

  • No — and that’s definitely not the goal! Pariksa eliminates repetitive test writing and maintenance work so engineers can focus on:

    • Risk analysis

    • Test architecture

    • Cross-system validation

    • Release decision-making

    • Strategic quality initiatives

    The QA role becomes more impactful and strategic. We believe the future of QA is augmented, not automated away.

  • Pricing is typically based on factors such as:

    • Team size

    • Repository size

    • Number of test runs

    • Deployment model

    If Pariksa doesn’t create measurable value in the first three months, we won’t charge you. Contact us for a tailored quote. 

Big Ideas, Real Impact, No Hype.

AI-Driven Software Testing.

Big Ideas, Real Impact, No Hype. AI-Driven Software Testing.

Empower Your QA Team

Request a demo to see how easily AI-assisted QA can help you drive results